九游体育(NineGameSports)官方网站-九游开启财富之门

中华人民共和国国民经济和社会发展第十五个五年规划纲要_九游体育餐饮加盟网
九游体育餐饮加盟网-专注全产业链服务,餐饮投资项目专业平台
九游体育餐饮加盟网

中华人民共和国国民经济和社会发展第十五个五年规划纲要

  中华人民共和国国民经济和社会发展第十五个五年(2026-2030年)规划纲要,根据《中共中央关于制定国民经济和社会发展第十五个五年规划的建议》编制,主要阐明国家战略意图,明确政府工作重点,引导规范社会主体行为,是“十五五”时期我国全面建设社会主义现代化国家的宏伟蓝图,是全国各族人民共同的行动纲领。

  “十五五”时期在基本实现社会主义现代化进程中具有承前启后的重要地位,是夯实基础、全面发力的关键时期,必须不懈努力、接续奋斗,推动事关中国式现代化全局的战略任务取得重大突破,为基本实现社会主义现代化奠定更加坚实的基础。

  站在新的起点上,我国发展基础更加坚实,发展环境发生深刻复杂变化,面临新的机遇和挑战。

  “十四五”时期是全面建设社会主义现代化国家新征程的开局起步阶段,我国发展历程极不寻常、极不平凡。面对错综复杂的国际形势和艰巨繁重的国内改革发展稳定任务,以习近平同志为核心的党中央团结带领全党全国各族人民,迎难而上、砥砺前行,经受住世纪疫情严重冲击,有效应对一系列重大风险挑战,推动党和国家事业取得新的重大成就。

  新发展理念引领作用全面彰显,构建新发展格局迈出重要步伐,新质生产力稳步发展,高质量发展扎实推进。经济运行稳中有进,国内生产总值突破140万亿元,现代化产业体系建设取得重大进展,基础设施支撑能力不断提升,数字经济核心产业增加值占比超过10.5%,城乡区域发展平衡性协调性增强。科技创新成果丰硕,全社会研发经费投入强度达到2.8%,攻克一批重大关键核心技术,取得一批重大原创科技成果。全面深化改革进一步推进,落实“两个毫不动摇”的体制机制不断完善,全国统一大市场建设取得积极成效,宏观经济治理效能进一步提升。高水平对外开放不断扩大,开放型经济新体制加快形成,高质量共建“一带一路”走深走实。全过程人民民主深入发展,全面依法治国有效实施。文化事业和文化产业蓬勃发展,精神文化产品丰富多彩。民生保障扎实稳固,居民人均可支配收入年均增长5.4%,城镇新增就业累计达到6242万人,劳动年龄人口平均受教育年限达到11.3年,人均预期寿命提升至79岁以上,脱贫攻坚成果巩固拓展。绿色低碳转型步伐加快,生态环境质量持续改善,非化石能源发电装机容量超过化石能源,地级及以上城市细颗粒物(PM2.5)浓度降至28微克/立方米,地表水达到或好于Ⅲ类水体比例超过90%,森林覆盖率超过25%。国家安全能力有效提升,粮食产量迈上1.4万亿斤大台阶,社会治理效能增强,社会大局保持稳定。国防和军队建设取得重大进展。“一国两制”实践深入推进。中国特色大国外交全面拓展。全面从严治党成效显著,反腐败斗争纵深推进,党的创造力、凝聚力、战斗力明显提高。

  “十四五”规划主要目标任务胜利完成,我国经济实力、科技实力、国防实力、综合国力跃上新台阶,中国式现代化迈出新的坚实步伐,第二个百年奋斗目标新征程实现良好开局。这些重大成就的取得,根本在于以习近平同志为核心的党中央领航掌舵,在于习近平新时代中国特色社会主义思想科学指引,是全党全军全国各族人民聚力攻坚、团结奋斗的结果。

  大国关系牵动国际形势,国际形势演变深刻影响国内发展,我国发展处于战略机遇和风险挑战并存、不确定难预料因素增多的时期。从国际看,世界百年变局加速演进,国际力量对比深刻调整,新一轮科技革命和产业变革加速突破,我国具备主动运筹国际空间、塑造外部环境的诸多有利因素。同时,世界变乱交织、动荡加剧,地缘冲突易发多发,全球治理赤字加重、安全问题凸显;单边主义、保护主义抬头,霸权主义和强权政治威胁上升,国际经济贸易秩序遇到严峻挑战,世界经济增长动能不足、风险积累;大国博弈更加复杂激烈,外部环境的不确定性不稳定性明显增强。

  从国内看,我国经济基础稳、优势多、韧性强、潜能大,长期向好的支撑条件和基本趋势没有变,中国特色社会主义制度优势、超大规模市场优势、完整产业体系优势、丰富人才资源优势更加彰显。同时,发展不平衡不充分问题仍然突出,周期性、结构性、体制性问题相互交织;有效需求不足,供强需弱矛盾突出,国内大循环存在卡点堵点;新旧动能转换任务艰巨;农业农村现代化相对滞后;就业和居民收入增长压力较大,民生保障存在短板弱项;人口结构变化给经济发展、社会治理等提出新课题;重点领域还有风险隐患,防范化解房地产、地方政府债务、中小金融机构等风险任务繁重。

  变局蕴含机遇,挑战激发斗志。面对国际风云变幻和各种风险挑战,必须深刻领悟“两个确立”的决定性意义,增强“四个意识”、坚定“四个自信”、做到“两个维护”,保持战略定力,增强必胜信心,积极识变应变求变,敢于斗争、善于斗争,勇于面对风高浪急甚至惊涛骇浪的重大考验,以历史主动精神克难关、战风险、迎挑战,集中力量办好自己的事,统筹布局、精心安排,巩固拓展优势、破除瓶颈制约、补强短板弱项,在激烈国际竞争中赢得战略主动,以高质量发展的确定性应对各种不确定性,续写经济快速发展和社会长期稳定两大奇迹新篇章。

  坚持马克思列宁主义、毛泽东思想、邓小平理论、“三个代表”重要思想、科学发展观,全面贯彻习近平新时代中国特色社会主义思想,深入贯彻党的二十大和二十届历次全会精神,认真落实四中全会部署,围绕全面建成社会主义现代化强国、实现第二个百年奋斗目标,以中国式现代化全面推进中华民族伟大复兴,统筹推进“五位一体”总体布局,协调推进“四个全面”战略布局,统筹国内国际两个大局,完整准确全面贯彻新发展理念,加快构建新发展格局,坚持稳中求进工作总基调,坚持以经济建设为中心,以推动高质量发展为主题,以改革创新为根本动力,以满足人民日益增长的美好生活需要为根本目的,以全面从严治党为根本保障,推动经济实现质的有效提升和量的合理增长,推动人的全面发展、全体人民共同富裕迈出坚实步伐,确保基本实现社会主义现代化取得决定性进展。

  ——坚持党的全面领导。坚决维护党中央权威和集中统一领导,提高党把方向、谋大局、定政策、促改革能力,把党的领导贯穿经济社会发展各方面全过程,为我国社会主义现代化建设提供根本保证。

  ——坚持人民至上。尊重人民主体地位,紧紧依靠人民,维护人民根本利益,促进社会公平正义,注重在发展中保障和改善民生,在满足民生需求中拓展发展空间,推动经济和社会协调发展、物质文明和精神文明相得益彰,让现代化建设成果更多更公平惠及全体人民。

  ——坚持高质量发展。以新发展理念引领发展,因地制宜发展新质生产力,做强国内大循环,畅通国内国际双循环,统筹扩大内需和深化供给侧结构性改革,加快培育新动能,促进经济结构优化升级,做优增量、盘活存量,推动经济持续健康发展和社会全面进步。

  ——坚持全面深化改革。聚焦制约高质量发展的体制机制障碍,推进深层次改革,扩大高水平开放,推动生产关系和生产力、上层建筑和经济基础、国家治理和社会发展更好相适应,持续增强发展动力和社会活力。

  ——坚持有效市场和有为政府相结合。充分发挥市场在资源配置中的决定性作用,更好发挥政府作用,构建统一、开放、竞争、有序的市场体系,建设法治经济、信用经济,打造市场化法治化国际化一流营商环境,形成既“放得活”又“管得好”的经济秩序。

  ——坚持统筹发展和安全。在发展中固安全,在安全中谋发展,强化底线思维,有效防范化解各类风险,增强经济和社会韧性,以新安全格局保障新发展格局。

  ——高质量发展取得显著成效。在结构优化和质量提升基础上,国内生产总值增长保持在合理区间、各年度视情提出,为到2035年人均国内生产总值比2020年翻一番、达到中等发达国家水平打好基础。全要素生产率稳步提升,科技进步和制度创新对经济增长的贡献持续加大。居民消费率明显提高,内需拉动经济增长主动力作用持续增强,经济增长潜力得到充分释放。全国统一大市场建设纵深推进,超大规模市场优势持续显现。新型工业化、信息化、城镇化、农业现代化取得重大进展,现代化产业体系完整性、先进性、安全性加快提升,城乡区域发展协调性进一步增强,发展新质生产力、构建新发展格局、建设现代化经济体系取得重大突破。

  ——科技自立自强水平大幅提高。国家创新体系整体效能显著提升,全社会研发经费投入年均增长7%以上,教育科技人才一体发展格局基本形成。基础研究和原始创新能力显著增强,重点领域关键核心技术快速突破,产出一批重大原创性、标志性、引领性科技成果,并跑领跑领域明显增多。科技创新和产业创新深度融合,创新驱动作用明显增强。

  ——进一步全面深化改革取得新突破。国家治理体系和治理能力现代化深入推进,社会主义市场经济体制更加完善,高水平对外开放体制机制更加健全,更加公平、更有活力的市场环境加快形成,全过程人民民主制度化、规范化、程序化水平进一步提高,社会主义法治国家建设达到更高水平。

  ——社会文明程度明显提升。文化自信更加坚定,主流思想舆论不断巩固壮大,社会主义核心价值观广泛践行,全民族文化创新创造活力不断激发,人民精神文化生活更加丰富,中华民族凝聚力和中华文化影响力显著增强,国家软实力持续提高。

  ——人民生活品质不断提高。就业保持总体稳定,城镇调查失业率低于5.5%,高质量充分就业取得新进展。居民收入增长和经济增长同步、劳动报酬提高和劳动生产率提高同步,分配结构得到优化,中等收入群体持续扩大。劳动年龄人口平均受教育年限提高到11.7年,人民群众养老托育服务需求得到更好满足,人均预期寿命提高到80岁,社会保障制度更加优化更可持续,基本公共服务均等化水平明显提升。

  ——美丽中国建设取得新的重大进展。绿色生产生活方式基本形成,碳达峰目标如期实现,单位国内生产总值二氧化碳排放降低17%,清洁低碳安全高效的新型能源体系初步建成。生态环境质量全面改善,主要污染物排放总量持续减少,地级及以上城市细颗粒物(PM2.5)浓度降至27微克/立方米以下,优良水体比例提高到85%,森林覆盖率达到25.8%,生态系统多样性稳定性持续性不断提升。

  ——国家安全屏障更加巩固。国家安全体系和能力进一步加强,粮食综合生产能力达到1.45万亿斤左右,能源综合生产能力达到58亿吨标准煤,重点领域风险得到有效防范化解,社会治理和公共安全治理水平明显提高,重特大事故得到有效遏制,自然灾害防御水平显著提升,建军一百年奋斗目标如期实现,更高水平平安中国建设扎实推进。

  在此基础上再奋斗五年,到2035年实现我国经济实力、科技实力、国防实力、综合国力和国际影响力大幅跃升,人均国内生产总值达到中等发达国家水平,人民生活更加幸福美好,基本实现社会主义现代化。

中华人民共和国国民经济和社会发展第十五个五年规划纲要(图1)

  坚持把发展经济的着力点放在实体经济上,坚持智能化、绿色化、融合化方向,加快建设制造强国、质量强国、航天强国、交通强国、网络强国,保持制造业合理比重,构建以先进制造业为骨干的现代化产业体系。

  强化国家标准引领、数智绿色技术赋能、环保安全制度约束,巩固提升我国产业在全球分工中的地位和竞争力。

  坚持因势利导、分业施策,促进重点产业化解结构性矛盾、加快向中高端升级。推动钢铁、石化、船舶等产业结构调整,做强做优精品钢材基地、一流石化基地、高端船舶和海洋工程装备基地。推进电子信息、机械装备等全产业链创新,发展高端、短缺产品,加快突破关键零部件、元器件和专用材料。扩大轻工、纺织等优质产品供给。巩固提升建筑业竞争力。推动技术改造升级,发展智能制造、绿色制造、服务型制造,加快产业模式和企业组织形态变革。发展先进制造业集群,建设国家新型工业化示范区。加强全面质量管理,深入实施制造业卓越质量工程,增强质量技术基础能力。推进标准更新升级,严格安全、环保、能效、质量等规范管理,促进市场化兼并重组,推动落后低效产能有序退出。

  实施产业基础再造工程,加快突破一批重大基础技术、工艺和产品,推进先进材料、跨尺度制造等创新应用。实施重大技术装备攻关工程,突破一批标志性重大技术装备。滚动实施制造业重点产业链高质量发展行动,建立健全产业链供应链安全风险评估和应对机制,持续增强稀土、稀有金属、超硬材料等竞争优势,加强重要战略性矿产高质高效综合利用。推进国家战略腹地建设和关键产业备份,建设战略性产业基地、物资储备基地和基础设施。建立产业基础竞争力调查制度,强化共性技术研发支撑能力。完善首台(套)、首批次、首版次应用政策。

  完善产业调控和政策体系,优化产业布局,加强要素协同保障。健全产能监测预警机制,采取规划引导、产能调控、价格治理、行业自律等措施,综合整治“内卷式”竞争。推动产业政策向普惠化和功能性转型,健全产业政策制定实施、信息披露、评估调整和退出机制。完善优质企业梯度培育体系,促进中小企业专精特新发展。合理降低制造业综合成本,加大中长期贷款和信用贷款对制造业技术创新、数智化转型、绿色发展等支持力度。实施制造业人才支持计划和专业技术人才知识更新工程,培养造就卓越工程师、大国工匠、高技能人才。

中华人民共和国国民经济和社会发展第十五个五年规划纲要(图2)

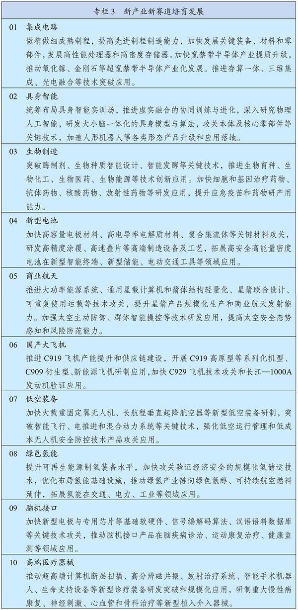
  强化源头技术供给,加快构建应用场景和生态体系,培育更多支柱性先导性产业,构筑产业发展新优势。

  加快新一代信息技术、新能源、新材料、智能网联新能源汽车、机器人、生物医药、高端装备、航空航天等战略性新兴产业发展,因地制宜建设各具特色、优势互补的战略性新兴产业集群,着力打造一批成长潜力大、技术含量高、渗透领域广的新兴支柱产业。拓展海洋经济发展空间,推进低空经济健康有序发展。实施新技术新产品新场景大规模应用示范行动,加大场景培育和开放力度,加快新兴产业规模化发展。鼓励发展战略性产品和服务,推进国产大飞机规模化系列化发展,加强北斗系统创新应用,扎实推进智能驾驶、新型太阳能电池、新型储能等关键技术创新,支持创新药临床使用。

  瞄准引领未来发展重点领域,构建未来产业全链条培育体系,推动量子科技、生物制造、氢能和核聚变能、脑机接口、具身智能、第六代移动通信等成为新的经济增长点。加强未来产业识别和动态调整,强化基础性、前沿性、颠覆性技术布局。建立未来产业投入增长和风险分担机制,组织实施未来产业发展示范工程,探索多元技术路线、典型应用场景、可行商业模式、市场监管规则。布局一批国家未来产业研究院和概念验证中心,依托科教资源优势突出、产业基础雄厚地区建设一批未来产业先导区。

  着力构建有利于新兴产业孵化成长的市场九游体育环境和政策体系。实施产业创新工程,优化战略性产品技术创新组织模式和评价体系,一体推进创新设施建设、技术研究开发、产品迭代升级。完善新兴领域知识产权保护制度,健全知识产权公共服务体系和技术交易服务平台网络,实施新产业标准化领航工程。培育独角兽企业。建立适应新业态发展的高效便捷准入机制,探索“沙盒监管”、触发式监管等新型监管方式。提升低空空域管理精细化水平,加强适航审定能力建设,强化低空飞行安全保障。推进生物医药、智能驾驶、低空经济等新兴领域立法。

中华人民共和国国民经济和社会发展第十五个五年规划纲要(图3)

  实施服务业扩能提质行动,深化服务领域改革开放,完善支持政策体系,全面提升服务业质量效率和竞争力,更好发挥服务业支撑产业升级、满足民生需要、带动就业扩容的作用。

  全链条补强生产性服务业薄弱环节,提高现代服务业与先进制造业、现代农业融合发展水平。大力发展科技服务,提升研发设计、知识产权、科技成果转化、检验检测认证等服务能力,培育具有国际水准的工业设计中心,依托产业集群布局一批行业共性技术平台、中试验证平台和集成高效质量基础设施。提高金融租赁、物流仓储、人力资源等服务综合竞争力,壮大节能环保、数智化转型等服务,提高增值服务比重。做强做优商务服务,发展高水平第三方专业机构,提高公信力和国际认可度。

  适应居民消费结构升级,积极发展普惠可及、个性多样的生活性服务业。加快补齐养老、托育、健康等普惠服务短板,健全政府购买服务、公建民营、民办公助等机制,支持多元主体扩大服务供给。鼓励批发零售、住宿餐饮特色优质发展,积极拓展新业态新模式,促进线上线下协同发展。提高家政、物业、快递等服务质量,创新社区集成服务模式,推动品牌化标准化发展。以带动面广的行业为依托,促进多业态融合发展。聚焦全民健康、智慧养老、文化旅游、到家服务等,培育一批生活性服务业新增长点。

  放宽服务领域准入,扩大优质经营主体,深化监管改革,健全适应业态融合的跨部门跨行业审批监管模式。扩大服务业高水平对外开放,吸引国际知名企业在华投资经营,拓展“制造+服务”海外经营网络。创新服务业融资和用地模式,完善普惠服务价格形成机制和配套政策,鼓励利用存量资源改建服务设施。加快养老、托育等重点领域服务标准建设,推行优质服务承诺、认证与标识制度。提升从业人员专业化水平,完善技能评价机制和信用体系。健全服务业统计监测体系。

  坚持适度超前、不过度超前,加强基础设施统筹规划,优化布局结构,促进集成融合,提升安全韧性和运营可持续性。

  推进补网强链提质,加强跨区域统筹布局、跨方式一体衔接,全面提高交通基础设施综合效益。完善国家综合立体交通网主骨架,高质量建设沿海沿边沿江、出疆入藏、西部陆海新通道等战略骨干通道,基本建成“八纵八横”高速铁路主通道和国家高速公路网,推进内河高等级航道提质升级,基本建成世界级港口群和机场群。强化薄弱地区覆盖和通达保障,推动普速铁路、普通国省道升级改造,开展新一轮农村公路提升行动,加强西部地区铁路和支线机场建设,完善边境地区路网布局。建设国际性、全国性综合交通枢纽城市,加强集疏运网络建设和场站衔接,完善国家邮政快递枢纽。健全多元化、韧性强的国际运输通道体系,推动跨境交通基础设施互联互通,促进国际航空货运健康有序发展。统筹功能提升和绿色安全智能发展,推进交通基础设施更新改造和养护管理,加强安全风险评估和监测预警,实施公路安全韧性提升工程。深化综合交通运输体系改革,推进铁路体制改革和收费公路政策优化。

中华人民共和国国民经济和社会发展第十五个五年规划纲要(图4)

  深入实施能源安全新战略,加快构建清洁低碳安全高效的新型能源体系,建设能源强国。推进非化石能源安全可靠有序替代化石能源,坚持风光水核等多能并举,实施非化石能源十年倍增行动。统筹就地消纳和外送,建设“三北”风电光伏、西南水风光一体化、沿海核电、海上风电等清洁能源基地,加强分布式能源就近开发利用,布局发展绿色氢氨醇,积极推进光热发电和地热能利用。加强化石能源清洁高效利用,推进煤电改造升级和散煤替代。着力构建新型电力系统,全面提升电力系统互补互济和安全韧性水平,优化全国电力流向和跨区域通道布局,加快智能电网建设,完善城乡配电网,科学布局抽水蓄能,大力发展新型储能。提高终端用能电气化水平,推动能源消费绿色化低碳化。基本建成全国统一电力市场体系,完善油气“全国一张网”运行调度机制。

中华人民共和国国民经济和社会发展第十五个五年规划纲要(图5)

中华人民共和国国民经济和社会发展第十五个五年规划纲要(图6)

  加强国家水网建设,增强洪涝灾害防御、水资源统筹调配、城乡供水保障能力。统筹流域性洪水和局域性灾害防御,加强防洪水库、河道及堤防、蓄滞洪区建设,推进中小河流系统治理和病险水库除险加固,增强暴雨集中区防洪避险能力。健全跨流域跨区域水资源调配体系,完善国家水网主骨架和骨干输配水通道。加强供水灌溉保障,整装推进大中型灌区建设改造,加快城市应急备用水源工程建设。加强河湖生态保护治理,推进水源涵养与水土保持,提升水生态系统自我修复能力。实施地下水保护治理行动,逐步实现采补平衡。

中华人民共和国国民经济和社会发展第十五个五年规划纲要(图7)

  围绕支撑产业升级和数智化发展,推进新型基础设施布局建设和集约高效利用。完善信息通信网络,深化第五代移动通信(5G)、千兆光网规模部署,推进第五代移动通信演进(5G-A)、万兆光网建设发展和第六代移动通信(6G)技术创新,推动移动物联网自主迭代。深入推进东数西算工程,构建多层次算力设施体系和全国一体化算力网。实施国家区块链网络建设工程。完善民用空间基础设施,统筹建设卫星通信、导航、遥感系统,加快低轨卫星互联网组网。推进交通、能源、水利等基础设施数智化升级。

中华人民共和国国民经济和社会发展第十五个五年规划纲要(图8)

  抓住新一轮科技革命和产业变革历史机遇,统筹教育强国、科技强国、人才强国建设,提升国家创新体系整体效能,全面增强自主创新能力,抢占科技发展制高点,推动科技创新和产业创新深度融合,不断催生新质生产力。

  坚持技术驱动和需求拉动相结合、锻长板和补短板相结合,完善新型举国体制,推动产出更多标志性原创成果。

  聚焦战略必争领域和产业链供应链薄弱环节,采取超常规措施,全链条推动集成电路、工业母机、高端仪器、基础软件、先进材料、生物制造等重点领域关键核心技术攻关取得决定性突破。健全需求导向的攻关任务凝练机制,开展技术经济安全评估。强化跨领域跨学科协同,健全重大任务人才特殊调配机制,完善“揭榜挂帅”、“赛马”等制度,探索以奖代补、后补助等资金支持方式。强化以用促攻、攻用结合,一体推进技术研发、成果转化、标准研制、产业培育,加快攻关成果应用和产品迭代升级。

  瞄准世界科技前沿强化系统布局,实施人工智能、量子科技、生物科技、新能源等科技战略部署,加快突破基础理论和底层技术,促进转化应用。高水平组织前沿技术预测预见,建立国家关键和新兴技术清单,持续推动前沿技术研发。强化科学研究、技术开发原始创新导向,优化有利于原创性颠覆性创新的环境,创新非共识项目遴选和资助机制,扩大国家重大科技任务、国家自然科学基金原创性颠覆性项目规模和比例。突出国家战略需求,扎实推进国家科技重大专项,超前部署面向2035的国家重大科技项目。

中华人民共和国国民经济和社会发展第十五个五年规划纲要(图9)

  加强基础研究战略性、前瞻性、体系化布局,统筹推进目标导向和自由探索的基础研究。加快形成基础研究多元化投入格局,加大财政投入力度,完善税收激励政策,引导有条件的地方、企业、社会组织、个人支持基础研究,鼓励设立基础研究公益基金,实现基础研究经费投入占研发经费投入比重明显提高。完善竞争性支持和稳定支持相结合的投入机制,加大对从事基础研究的优势团队和青年科技人才长期稳定支持,探索长周期资助模式。鼓励开展高风险、高价值基础研究,营造鼓励探索、宽容失败的良好环境。围绕极宏观、极微观、极端条件、极综合交叉的科学前沿,加强新兴领域、交叉融合和跨学科基础研究。

  统筹国家战略科技力量建设,提高创新资源配置效率,构建自主完备、开放高效的国家创新体系。

  优化国家实验室、国家科研机构、高水平研究型大学和科技领军企业等国家战略科技力量定位和布局。发挥国家实验室龙头作用,支持国家实验室牵头实施国家重大科技任务、探索新型科研组织模式,加强全国重点实验室建设。加快国家科研机构布局调整和优化重组,完善与职责定位相适应的管理运行机制。支持高水平研究型大学创造一流学术环境,打造基础研究主力军和人才培养主阵地。培育壮大科技领军企业,提升整合创新资源、构建产业生态能力。鼓励和规范发展新型研发机构。

  强化统筹协调的科技任务部署机制,健全国家重大科技决策咨询制度。完善中央财政科技经费分配和管理使用机制,健全重大科技任务央地投入共担机制,提高投入绩效。扩大财政科研项目经费“包干制”范围,赋予科学家更大技术路线决定权、更大经费支配权、更大资源调度权。强化科技基础条件自主保障,统筹科技创新平台基地建设,体系化布局建设重大科技基础设施,加强高端科研仪器、科技期刊、科学数据等条件建设,强化资源开放共享。完善区域创新体系,强化国际科技创新中心策源功能,布局建设区域科技创新中心和产业科技创新高地,增强综合性国家科学中心创新资源集群效应,完善央地联动、区域协同的创新机制。

中华人民共和国国民经济和社会发展第十五个五年规划纲要(图10)

  营造具有全球竞争力的开放创新生态,支持与各国科研人员共同攻克基础前沿科学问题。发挥面向全球的科学研究基金作用,扩大科技计划对外开放,建立健全科技资金跨境拨付、境外使用管理制度和科研数据跨境安全有序流动机制,推动重大科研基础设施和平台向全球科学家开放使用。优化高校、科研院所、科技社团对外专业交流合作管理机制。牵头实施并积极参与国际大科学计划和大科学工程,支持在我国境内设立国际科技组织,打造具有全球影响力的国际科技奖项。

  落实企业在技术创新决策、研发投入、科研组织和成果转化应用中的主体地位,促进创新链产业链资金链人才链深度融合。

  建立健全项目、平台、数据、人才等创新资源向企业集聚的政策体系。提高企业在国家重大科技创新决策中的参与度,将产业关键共性技术需求作为国家科技计划支持的重要方向,推动具备条件的企业重大科技项目纳入国家科技计划体系。支持企业更多承担国家科技攻关任务,在技术路线制定、攻关任务推进、参与单位选择和经费使用分配方面赋予牵头企业更大自主权。优先支持科技型骨干企业建设国家科技创新平台基地,加大国家科学数据和工程试验数据、人才计划向企业开放力度。完善科研人员离岗创业、兼职兼薪等政策,激励优秀人才向企业流动。

  鼓励企业面向产业需求与高校、科研院所联合开展科研攻关。支持科技型骨干企业牵头组建创新联合体,开展关键共性技术研发及科技成果中试和示范应用。深化职务科技成果赋权改革,建立职务科技成果资产单列管理制度,推进技术转移体系建设,加快科技成果高效转化应用。引导高校、科研院所按照先使用后付费方式把科技创新成果许可给中小微企业使用。鼓励科技领军企业向中小微企业开放科研条件和应用场景、提供技术开发服务。

  加强普惠性政策供给,营造有利于企业创新的良好环境。支持高新技术企业和科技型中小企业发展,提高企业研发费用加计扣除比例。建立企业研发准备金制度。构建同科技创新相适应的科技金融体制,完善长期资本投早、投小、投长期、投硬科技支持政策,支持优质科技型企业上市融资、发行债券,高质量建设债券市场“科技板”,大力发展创业投资,多渠道拓宽中长期创业投资资金来源,发挥国家创业投资引导基金、国家级并购基金作用。提高外资在华开展股权投资、风险投资便利性。加大政府采购自主创新产品力度。建立科技保险政策体系,丰富科技保险产品。强化知识产权全链条保护,优化专利商标审查政策,全面实施专利开放许可制度。

  深化教育科技人才一体改革,强化规划衔接、政策协同、资源统筹、评价联动,促进科技自主创新和人才自主培养良性互动。

  健全教育科技人才战略统筹实施机制,加强战略目标有机衔接、战略任务一体部署、政策措施协调发力、资源要素统筹配置,推动教育科技人才平台基地协同布局,建设具有全球影响力的教育中心、科学中心、人才中心。在有条件的地方探索建立教育科技人才统筹管理机制。围绕创新需求加快建设国家战略人才力量,加大对战略科学家、科技领军人才、基础研究人才、青年科技人才等的培养和支持力度。加强人才协作,优化人才结构,完善有序流动机制,促进人才区域协调发展。

  围绕科技创新、产业发展和国家战略需求协同育人,提高人才自主培养质量。聚焦优势学科和战略急需适度扩大“双一流”建设范围,新建若干所新型研究型大学。健全高等教育学科专业设置调整机制,超常规布局人工智能、集成电路等新兴领域急需学科专业,深入实施基础学科和交叉学科突破计划。强化科研机构、创新平台、企业、科技计划人才集聚培养功能,招生指标向重大科技任务承担单位倾斜。探索拔尖创新人才培养新模式,加强青少年科学素养、批判性思维和创新能力培养,强化科技教育和人文教育协同,加强基础学科、交叉学科和战略急需领域本硕博衔接培养。

  以创新能力、质量、实效、贡献为评价导向,深化项目评审、机构评估、人才评价、收入分配改革,激发创新创造动力活力。开展以成果原创性和学术价九游体育值为主的基础研究评价,优化国际同行评价。推行以用户和市场反馈为主的应用研究和技术开发评价,将新技术新产品作为业绩考核、职称评定、人才计划支持的重要依据。赋予用人单位更大人才评价自主权,防止简单以称号头衔确定薪酬待遇、配置资源。完善人员编制、薪酬待遇、职称评聘、考核晋升等配套政策,畅通高校、科研院所、企业人才交流通道。健全海外引进人才支持保障机制,建立高技术人才移民制度,引育世界优秀人才。加强科学技术普及,培育创新文化,弘扬科学家精神。加强科技法治、伦理、诚信、安全建设。

  把握数字化、网络化、智能化发展大势,充分发挥我国数据资源丰富、产业体系完备、应用场景广阔优势,激活数据要素潜能,加快数智技术创新,深化拓展“人工智能+”,赋能经济社会发展和治理能力提升,促进生产方式深层次变革和生产力革命性跃迁。

  统筹推进算力设施建设、模型算法发展和高质量数据资源供给,筑牢数智化发展底座。

  统筹布局、有序建设算力设施,推进算力资源规模化、集约化、绿色化、普惠化发展。加快国家枢纽算力设施集群建设,支持有条件地区根据低时延场景需求适度发展算力,推进云边端协同发展。加强高性能高质量智算资源供给,论证建设超大规模智算集群。推进算力设施市场化建设运营,支持通过政府购买算力服务、算力租赁等多种方式满足算力需求,创新发展标准化可扩展的智算云服务。推动绿色电力与算力协同布局。加强全国一体化算力监测调度,提升算力接入和精准匹配能力。加快培育自主可控、协同运行的软硬件生态。提升算力普惠易用水平,降低中小企业用算成本。

  加快突破人工智能基础理论和核心技术,推进人工智能模型架构改进、算法优化,强化“模芯云用”协同创新。构建任务导向、灵活授权、跨域协同的算法创新组织模式,加快研究更加高效的模型训练和推理方法。鼓励多模态、智能体、具身智能、群体智能等技术创新,探索通用人工智能发展路径。推动通用大模型和行业专用模型同步发展,依托高价值场景推动模型应用落地和迭代升级。建立健全模型能力评估体系。

  构建国家数据资源体系,健全数据资源统计调查制度,建立全国数据资源“一本账”。统筹推进政务数据共享、公共数据开放和授权运营,健全公共数据资源开发利用责任制和个人数据合规利用机制,推动企业数据、行业数据开发开放。完善数据标准体系和质量管理体系,加快建设人工智能语料库,面向能源、交通、制造、教育、健康、金融等领域建设高质量数据集,建立人工智能训练数据合理使用制度。加强数据领域关键技术和设备研发应用,培育壮大数据产业,深入开展“数据要素×”行动。建设和运营国家数据基础设施,实施可信数据空间发展行动计划。

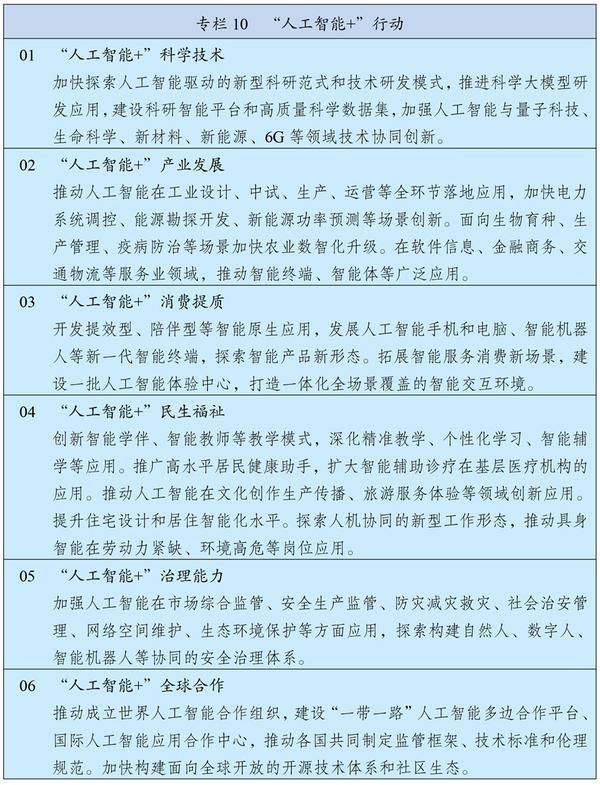
  全面实施“人工智能+”行动,加强人工智能同科技创新、产业发展、文化建设、民生保障、社会治理相结合,抢占人工智能产业应用制高点,全方位赋能千行百业。

  壮大数字经济核心产业,发展新一代通信技术、云计算、区块链等产业,提升高端芯片、光电子器件、基础软件和工业软件等产业水平,打造具有国际竞争力的数字产业集群。推进国家人工智能创新高地建设,培育智能原生新模式新业态,建设国家人工智能应用中试基地。促进制造业“智改数转网联”,实施智能制造工程和工业互联网创新发展工程,一体推进网络、标识、平台、数据、安全体系建设和规模化应用。推进服务业数智化,发展智慧农业。建设数智化转型促进网络,健全中小企业数智赋能服务体系。推进开源体系建设,完善开源运行机制。

  充分发挥数智技术和数据要素对丰富人民生活、改善民生福祉的作用,拓展教育、医疗、养老、文旅、就业、消费等领域融合应用。丰富智能家居、智慧出行和智慧社区场景,发展智能终端产品和服务,构建数智便民服务圈。促进人工智能助力教育模式变革,有序推动数智技术在辅助诊疗、精准医疗、健康管理、医保服务、养老助残等场景的应用。深入实施全民数字素养与技能提升行动,强化人工智能的就业创造效应。积极探索运用数智技术提高基层医疗服务能力、促进教育公平,助力基本公共服务均等化。

  深化数智技术全流程应用,发展泛在可及、智慧便捷、公平普惠的数智化政务服务。完善覆盖全国的一体化在线政务服务平台,强化数据“一表通”和公共应用支撑体系建设,推进政务数据跨部门跨层级跨地区共享利用。安全稳妥有序推进政务领域人工智能大模型部署应用,探索构建精准识别需求、主动规划服务、全程智能办理的服务新模式。深化人工智能赋能安全治理,提升感知预警、指挥决策、精准管理和即时响应能力。

中华人民共和国国民经济和社会发展第十五个五年规划纲要(图11)

  坚持促进发展和规范管理相统筹,加强数据基础制度规则建设和人工智能治理,营造有益、安全、公平的发展环境。

  建立健全数据产权、流通利用、收益分配、安全治理等数据要素基础制度。完善数据产权结构性分置制度,构建全国统一的数据产权登记体系。建设开放共享安全的全国一体化数据市场,加快完善数据流通交易规则和标准,优化数据交易机构布局,规范发展第三方专业服务机构。建立数据要素价格形成机制,探索兼顾各方利益的数据收益分配机制。完善数据领域法律法规,健全数据采集、存储、流通、使用管理规则。实施数据分类分级管理,提升数据安全保护能力。

  健全新技术新业态安全监管框架,构建技术标准研制调整、技术应用分级管理机制,推进多元协同共治。完善人工智能领域法律法规、政策制度、应用规范、伦理准则,健全算法备案、透明度管理、安全评估等制度,探索建立人工智能生成物权利归属和开发者经营者使用者权责认定规则。推动建立人工智能全生命周期风险管理制度,健全覆盖安全监测、风险预警、应急响应的风险防控体系。推动平台经济创新和健康发展,加强平台企业数据、算法、流量和规则监管,促进平台企业和平台内经营者、劳动者共赢发展。依法打击数据滥用、深度伪造、泄露隐私等行为。

  构建全球数字合作伙伴关系网络,深化电子商务、数字支付、智慧城市等领域合作,探索建设离岸算力设施、数据跨境流动服务基础设施。积极参与人工智能、数字货币、数据跨境流动等领域国际治理,在数据安全、隐私保护、跨境执法协作等方面达成更多共识,加强国际司法协调和规则互认。推动建立各国广泛参与的人工智能治理框架,共同构建平权、互信、多元、共赢的全球人工智能开放生态,支持全球南方国家加强人工智能能力建设。

  坚持扩大内需这个战略基点,坚持惠民生和促消费、投资于物和投资于人紧密结合,以新需求引领新供给,以新供给创造新需求,促进消费和投资、供给和需求良性互动,实现供需更高水平动态平衡,增强国内大循环内生动力和可靠性。

  深入实施提振消费专项行动,增强居民消费能力,改善消费意愿,适应不同群体消费需求扩大优质供给,促进全社会商品和服务消费较快增长。

  统筹促就业、增收入、稳预期,加快形成扩大居民消费长效机制。稳定和扩大就业容量,支持企业稳岗扩岗、个人创业就业,积极培育新职业新岗位,拓展数字经济、绿色经济、银发经济等就业新空间。大力促进城乡居民增收,稳步提高最低工资标准,持续改善小微企业和个体工商户经营环境,促进楼市股市健康发展。织密扎牢社会保障网,鼓励支持灵活就业人员、新就业形态人员参加职工保险,规范完善与人均消费支出挂钩的低保标准动态调整机制,增加政府资金用于民生保障支出。

  以放宽准入、业态融合为重点扩大服务消费,培育服务消费新增长点。提升生活服务消费便利化水平,发展社区嵌入式服务和一刻钟便民生活圈,推进传统商圈焕新,优化养老、托育、家政等领域服务消费体验。提高发展型消费比重,适应多样化个性化服务需求,规范发展教育和培训消费,培育壮大健康消费,积极引进国际优质服务资源。激发改善型消费活力,扩大文体旅游消费,优化营业性演出、体育赛事审批管理,实施冰雪旅游提升计划,发展邮轮游艇、房车露营等休闲消费,积极拓展低空消费。深化商旅文体健融合,打造一批沉浸式互动式消费新场景。

  强化品牌引领、标准升级、新技术应用,稳定大宗消费,促进消费品更新换代,满足多层次消费品需求。因城施策优化房地产政策,多管齐下稳定预期,充分释放刚性和改善性住房需求潜力,支持老旧房屋适老化改造和智能化升级。深化汽车消费从购买管理向使用管理转变,完善充换电、停车场等基础设施,拓展汽车改装、租赁等后市场消费。支持汽车、电子产品、家电家具等回收体系建设,规范二手商品流通秩序。实施数字消费提升行动,推动智能新产品应用,制定智能家居互联互通标准,推广柔性化定制化消费品生产模式。发展绿色消费,积极推广绿色低碳产品。培育中高端消费新增长点,推动老字号、国货潮牌做精做强,发展周边衍生品消费,积极推进首发经济。

  完善促进消费制度机制,清理消费领域不合理限制性措施,建立健全适应消费新业态新模式新场景管理机制。加大直达消费者的普惠政策力度,扩大消费领域金融供给,打造一批带动面广、显示度高的消费新场景。优化入境消费环境,推广离境退税商店,培育国际消费中心城市,推进“购在中国”。落实职工带薪休假制度,鼓励弹性错峰休假,探索推行中小学生春秋假。强化消费者权益保护,畅通消费者投诉和维权渠道,规范网络销售、直播带货等经营活动,健全预付式消费监管模式。加强全口径消费统计,优化服务消费、消费新业态新模式统计监测。

  加快构建有效投资内生增长机制,保持投资合理增长,提高投资综合效益,更好发挥投资对支撑国家战略、优化供给结构、满足民生需求的作用。

  聚焦惠民生、补短板、增动能,优化政府投资结构。统筹“硬投资”和“软建设”,高质量推进国家重大战略实施和重点领域安全能力项目建设,实施一批重大标志性工程项目。加强人力资源开发和人的全面发展投资,在“一老一小”服务、基层医疗卫生、普通高中和优质高等教育扩容、职业技能培训等领域实施一批民生工程,提高民生类政府投资比重。适应人口结构变化和流动趋势,完善基础设施和公共服务设施布局。适应新质生产力发展要求,积极支持新型基础设施和无形资产投资。加强政府投资全过程管理,强化战略规划引领、项目谋划储备论证和事中事后监管,避免过度超前建设和低效无效投资。进一步明确中央和地方投资方向和重点,统筹用好各类政府投资,在工作基础较好的地方探索编制全口径政府投资计划。优化地方政府专项债券管理,完善“自审自发”机制,提高用于项目建设比重并单列。发挥新型政策性金融工具作用。深化投资审批制度改革,优化政府投资项目审批权限,修订政府核准投资项目目录,提升投资审批服务效能。

  坚持平等对待、保护权益、政策协同,增强市场主导的有效投资增长动力,提高民间投资比重。完善民营企业参与重大项目建设长效机制,鼓励支持民营企业参与铁路、核电、水电、供水等领域项目建设,推动具备条件的项目进一步提高民营企业持股比例。鼓励民营企业加大科技创新和产业升级投资力度,推动新兴领域应用场景向民营企业开放。依法保障民营企业投资运营合法权益,平等保障用地、融资等要素需求。发挥政府投资基金引导带动作用,加强布局规划和投向指导评价,健全“投融管退”机制。

  聚焦投资消费结合点,以有效投资带动消费能力和意愿提升,以消费升级牵引投资方向优化,强化扩内需政策综合效应。支持就业增收带动能力强的行业扩大投资,鼓励消费基础设施和消费服务功能提升类设施建设,加大对健康养老、体育健身、休闲娱乐等领域消费场景建设和设施提档升级的投资力度。因地制宜推动交通枢纽、产业集聚区等拓展消费功能。推动县域商业提质增效,加强物流仓储、农村寄递等设施补短板。

  坚决破除阻碍全国统一大市场建设卡点堵点,破除地方保护和市场分割,促进商品要素资源在更大范围内顺畅流动。

  推进适应全国统一大市场要求的产权保护、市场准入、信息披露、社会信用、兼并重组、市场退出等制度建设。依法平等长久保护各种所有制经济产权,对侵犯各种所有制经济产权和合法利益的行为实行同责同罪同罚。加强知识产权保护和运用,制定重点领域商业秘密保护规则指引。完善市场准入制度,动态修订市场准入负面清单,严格落实“全国一张清单”管理要求。完善企业质量、安全、环境等信息披露制度规则。强化全国信用信息共享平台功能,深入推进信用信息归集共享和信用应用拓展,完善守信激励、失信惩戒和信用修复机制。健全企业破产制度,探索建立覆盖所有经营主体的简易退出机制。完善有利于统一大市场建设的统计、财税、考核制度,推广经营主体活动发生地统计,优化企业总部和分支机构、生产地和消费地利益分享。制定全国统一大市场建设条例。

  推动市场监管规则完善、基准统一、能力提升,形成优质优价、良性竞争的市场秩序。制定重点领域公平竞争合规指引,强化公平竞争审查刚性约束,消除要素获取、资质认定、招标投标、政府采购等方面壁垒。规范地方政府经济促进行为,制定地方政府招商引资鼓励和禁止事项清单,加强招商引资信息披露。完善妨碍建设全国统一大市场事项清单动态更新和通报问责制度。强化反垄断和反不正当竞争执法司法,制定重点领域反垄断指南指引。完善协调统一的国家标准体系,扩大强制性国家标准覆盖面,推进新兴产业标准建设,提升标准国际化水平。推进检验检测认证资源共享、资质互认和结果通用。统一市场监管执法,完善行政裁量权基准制度,推进行政处罚和刑事处罚双向衔接。完善行政复议体制机制。健全综合执法体制机制,优化监管事项层级设置,提高基层执法效能。

  推进流通物流、市场信息、交易平台等设施互联互通和规则衔接。健全高效顺畅的现代流通体系,完善国家物流枢纽网络,依托现代流通战略支点城市构建若干重要商品骨干流通走廊,支持有条件的地区建设大宗商品资源配置枢纽,健全一体衔接的流通规则和标准,降低全社会物流成本。加强多式联运设施、标准建设和信息共享,大力推进“一单制”、“一箱制”发展,促进集装箱和大宗物资铁水联运。完善市场信息交互渠道,推动构建全链条信息信任和应用机制。建立健全统一规范、信息共享的招标投标和政府、事业单位、国有企业采购等公共资源交易平台体系,推进人工智能应用和大数据监管,实现项目全流程公开管理。

  坚持和完善社会主义基本经济制度,更好发挥经济体制改革牵引作用,建设高标准市场体系,提升宏观经济治理效能,促进资源配置效率最优化和效益最大化,激发全社会内生动力和创新活力,确保高质量发展行稳致远。

  做强做优做大国有企业和国有资本,增强国有企业核心功能、提升核心竞争力。制定实施国有经济布局优化和结构调整指引目录,推动国有资本向关系国家安全、国民经济命脉的重要行业和关键领域集中,向关系国计民生的公共服务、应急能力、公益性领域等集中,向前瞻性战略性新兴产业集中,加强战略性重组和专业化整合。深化国有企业分类改革,进一步明晰不同类型国有企业功能定位,加强主责主业管理,建立国有企业履行战略使命评价制度,构建分类考核的治理体制。推动国有企业完善市场化经营机制,提升价值创造能力。健全国有企业推进原始创新制度安排。完善国资监管体制,更好发挥国有资本投资、运营公司作用。健全国有经济和国有企业增加值核算制度。支持国有企业和民营企业以市场化方式规范开展股权合作、战略协作、资源整合。

  落实民营经济促进法,完善配套法规政策制度体系,从法律和制度上保障平等使用生产要素、公平参与市场竞争、有效保护合法权益。持续推进基础设施竞争性领域向民营企业公平开放。支持有能力的民营企业牵头承担国家重大技术攻关任务,推进国家重大科研基础设施和公共研发平台进一步向民营企业开放。完善民营企业融资支持政策,发挥全国一体化融资信用服务平台网络作用,健全信用状况综合评价体系和增信制度。支持中小企业和个体工商户发展,推动大中小企业协同融通发展。创新发展“晋江经验”,健全民营经济发展综合服务体系,完善政企常态化沟通交流和问题解决机制。引导民营企业完善治理结构和管理制度,促进民营经济健康发展和民营经济人士健康成长。健全民营经济统计监测制度。

  持续推进营商环境改进提升,打造市场化、法治化、国际化一流营商环境。完善为企服务体系,健全“高效办成一件事”重点事项清单管理和常态化推进机制,推行惠企政策全程网办、直达快享,推广信用承诺制。深化注册资本认缴登记制度改革,持续精简涉企经营许可事项。健全规范涉企执法长效机制,防止和纠正违规异地执法、趋利性执法,推进“综合查一次”等联合执法方式。强化产权执法司法保护,加强对查封、扣押、冻结等强制措施的司法监督。建立健全清理拖欠企业账款长效机制,畅通政府违约失信投诉渠道。完善中国特色现代企业制度,弘扬企业家精神,加快建设更多世界一流企业。

  深化要素市场化改革,畅通要素有序流动渠道,统筹增量优化和存量盘活,促进各类要素资源高效配置。

  完善要素市场体系,扩大要素市场化配置范围。深化土地制度改革,建立健全城乡统一的建设用地市场。健全投资和融资相协调的资本市场功能,优化发行上市、信息披露、并购重组、退市等基础制度,提高上市公司质量,建立增强内在稳定性长效机制。畅通劳动力和人才社会性流动渠道,逐步打破户籍、社保、职称、档案等方面制度性障碍。培育全国一体化技术市场和数据市场。深化拓展要素市场化配置综合改革试点,加快形成一批可复制可推广的制度成果。

  完善主要由市场供求关系决定价格机制,加强和改进价格治理。加快健全适应新型能源体系的价格机制,分品种、有节奏推进各类电源上网电价市场化改革,完善成品油定价机制,深化天然气价格改革,完善煤炭价格区间调控政策,加强网络型自然垄断环节价格监管。深化水利工程供水价格改革。健全促进可持续发展的公用事业价格机制,优化居民阶梯水价、电价、气价制度。深化公共服务价格改革,完善养老等服务收费政策。探索构建新型生产要素价格形成机制。

  完善并购、破产、置换等政策,盘活用好低效用地、闲置房产、存量基础设施。编制宏观资产负债表,全面摸清存量资源资产底数,优化资产负债结构。深化扩大低效用地再开发试点,完善促进盘活存量用地的规划管控、土地供应和税费政策,加快发展建设用地二级市场。推进土地混合开发、空间复合利用和土地用途依法合理转换,完善工商业用地使用权续期法律法规,依法稳妥推进续期工作。推进全国行政事业单位存量国有资产盘活共享,健全产业园区存量盘活和高质量发展机制,完善资产估值等配套政策,引入社会力量提升盘活利用效率,规范市场化运作流程。推动司法判决执行与破产制度有机衔接,依法有效盘活被查封冻结财产。积极推动基础设施领域不动产投资信托基金(REITs)常态化推荐发行。

  提高宏观调控和政府治理水平,促进形成更多由内需主导、消费拉动、内生增长的经济发展模式。

  强化国家发展规划战略导向作用,加强财政、货币政策协同,发挥好产业、价格、就业、消费、投资、贸易、区域、环保、监管等政策作用,增强宏观政策取向一致性和有效性。强化逆周期和跨周期调节,实施更加积极的宏观政策,合理确定政府债务规模,保持流动性充裕,持续稳增长、稳就业、稳预期。完善宏观调控目标体系,统筹短期目标和中长期目标、总量平衡和结构调整,强化年度计划与国家发展规划衔接。健全预期管理机制,将预期管理纳入宏观经济治理全过程。加强经济监测预测预警,充实完善政策工具箱,科学把握政策力度和出台时机,强化政策实施效果评价。探索实行国家宏观资产负债表管理。优化高质量发展综合绩效考核。

  深化财税体制改革,发挥积极财政政策作用,加强财政科学管理,增强财政可持续性。强化对预算编制和财政政策的宏观指导,发挥中期财政规划跨年度预算平衡作用,强化国家重大战略任务和基本民生财力保障。加强财政资源和预算统筹,加大政府性基金预算、国有资本经营预算与一般公共预算统筹力度,完善国有资本经营预算制度,合理提高国有资本收益收取比例,把依托行政权力、政府信用、国有资源资产获取的收入全部纳入政府预算管理。优化财政支出结构,合理提高公共服务支出占财政支出比重。深化零基预算改革,统一预算分配权,健全支出标准体系和动态调整机制,加强预算绩效管理和执行监督。优化税制结构,健全有利于高质量发展、社会公平、市场统一的税收制度,保持合理的宏观税负水平。提高直接税比重,完善综合和分类相结合的个人所得税制度,逐步扩大综合征收范围,健全经营所得、资本所得、财产所得税收政策。完善增值税留抵退税政策和抵扣链条,优化共享税分享比例。研究同新业态相适应的税收制度。健全地方税体系,推进消费税征收环节后移并稳步下划地方,增加地方自主财力。适当加强中央事权、提高中央财政支出比重,减少委托地方代行的中央财政事权。完善财政转移支付体系,优化财政转移支付结构。全面落实税收法定原则,规范税收优惠政策,加强财会监督。加快构建同高质量发展相适应的政府债务管理长效机制。

  坚持防风险、强监管、促高质量发展,加快建设中国特色现代金融体系。完善中央银行制度,构建科学稳健的货币政策体系,完善基础货币投放机制,健全市场化利率形成、调控和传导机制,保持社会融资规模、货币供应量增长同经济增长、价格总水平预期目标相匹配。建立覆盖全面的宏观审慎管理体系,将更多金融活动、金融市场等纳入宏观审慎政策框架。增强人民币汇率弹性,保持在合理均衡水平上基本稳定。提升金融服务实体经济质效,大力发展科技金融、绿色金融、普惠金融、养老金融、数字金融,加强对重大战略、重点领域和薄弱环节的优质金融服务。完善结构性货币政策工具体系。持续深化资本市场投融资综合改革,增强资本市场制度包容性、适应性,提高直接融资比重。发展多元股权融资,加快多层次债券市场建设,稳步发展期货、衍生品和资产证券化,加强交易监管和投资者保护。壮大耐心资本,完善支持中长期资金入市政策体系。优化金融机构体系,推动各类金融机构专注主业、完善治理、错位发展,支持国有大型金融机构提升综合服务水平,严格中小金融机构准入标准和监管要求,培育一流投资银行和投资机构。建设安全高效的金融基础设施。稳步发展数字人民币。加快建设上海国际金融中心。全面加强金融监管,构建风险防范化解体系,保障金融稳健运行。

  坚持开放合作、互利共赢,稳步扩大制度型开放,建设更高水平开放型经济新体制,推动共建“一带一路”高质量发展,拓展国际循环,以开放促改革促发展,倡导平等有序的世界多极化、普惠包容的经济全球化,与世界各国共享机遇、共同发展。

  对接国际高标准经贸规则扩大开放,促进国内国际规则、规制、管理、标准相通相容,营造透明稳定可预期的制度环境。

  以服务业为重点扩大市场准入和开放领域,实施更大范围、更宽领域、更深层次开放。推动电信、互联网、教育、文化、医疗等领域有序扩大开放,稳妥实施增值电信、生物技术、外商独资医院等开放试点,推进服务业扩大开放综合试点示范。缩减外资准入负面清单,加强负面清单修订与开放试点联动。稳慎拓展金融市场互联互通,优化合格境外投资者制度,扩大可投资品种范围,有序推进符合条件的企业跨境双向直接融资,支持股权投资基金跨境投资。推进数据高效便利安全跨境流动。优化签证和停居留政策,提升境外人员入境数字化服务便利性。推进人民币国际化,拓展人民币在国际贸易和投融资中的使用,提升资本项目开放水平,建设自主可控的人民币跨境支付体系,发展人民币离岸市场。在有条件的领域率先实施高标准经贸协定开放举措,对最不发达国家和合作潜力大的经贸伙伴,扩大单边开放领域和区域。

  推进高水平开放和深层次改革高效联动,加快推动重点领域立法修法、政策调整和标准修订。健全与国际规则相衔接的知识产权保护机制,探索扩大商标保护范围,优化版权保护机制,拓展知识产权纠纷解决渠道。推动重点产品能效、水效、碳足迹等规则标准国际互认,推进企业气候信息、环境信息依法披露与自愿披露。探索完善适合我国国情、符合国际惯例的劳动保护机制。加快政府采购制度改革,全面落实公平竞争原则。率先试行世界贸易组织电子商务协定、投资便利化协定,提高跨境支付结算效率和单证电子化标准化水平。

  打造形态多样的开放高地,加快形成陆海内外联动、东西双向互济的全面开放格局。高标准建设海南自由贸易港,高水平实施全岛封关运作,持续提升贸易投资和要素流动等重点领域开放水平,逐步构建与高水平自由贸易港相适应的政策制度体系。实施自由贸易试验区提升战略,开展更大力度制度型开放试验,提升创新引领发展能级。统筹布局建设科技创新、服务贸易、产业发展等重大开放合作平台,支持功能相近、区位相邻的平台优化整合,推动国家级新区、开发区管理制度和运营模式创新,促进综合保税区转型升级,推进沿边重点开发开放试验区、产业协作园区、沿边临港产业园区和边(跨)境经济合作区等建设。

中华人民共和国国民经济和社会发展第十五个五年规划纲要(图12)

  强化进口和出口协调、货物和服务并重,统筹吸引外资和境外投资,塑造国际贸易和双向投资合作新优势。

  加快建设贸易强国,促进外贸提质增效,推动进出口平衡发展。优化升级货物贸易,推动市场多元化,拓展中间品贸易,促进加工贸易提档升级。大力发展服务贸易,完善跨境服务贸易负面清单管理制度,放宽跨境交付、自然人移动等跨境服务限制,鼓励服务出口,增强运输、旅行等服务国际竞争力,发展知识密集型服务贸易,积极发展服务外包,提升服务贸易标准化水平。合理调整进口关税税率,修订鼓励进口技术、产品和服务目录,扩大国内急需的先进技术设备、优质农产品、生产性服务等进口。创新发展数字贸易、绿色贸易,有序扩大数字领域开放。支持跨境电商等新业态新模式发展,优化海外仓布局和功能,完善保税维修和再制造、新型离岸贸易等政策环境。推进通关、税务、外汇等监管创新,推动外贸产品标准与合格评定、检验检疫国际合作。提升贸易促进平台功能,加大出口信贷和信用保险支持,持续办好进博会、广交会、服贸会等重大展会。推动内外贸一体化发展,深化内外贸标准认证改革。强化贸易风险防控和摩擦应对,丰富贸易调整援助、贸易救济等政策工具,完善出口管制体系。

  持续优化外商投资环境,健全外商投资服务保障体系,塑造吸引外资新优势。全面落实外资企业国民待遇,清理与外商投资法不符的文件法规,落实好“准入又准营”。发挥标志性外资项目示范效应,引导外资更多投向先进制造、现代服务、高新技术、节能环保等领域,支持参与产业链上下游配套协作,大力吸引外资企业在华设立地区总部、研发中心。促进外资境内再投资。精心打造“投资中国”品牌。拓展利用外资方式,完善外资并购管理,拓宽外资投资证券市场渠道。高质量实施外商投资安全审查。完善全口径外债监管体系。健全外商投资统计、信息报告制度,加强信息共享。

  有效实施对外投资管理,健全海外综合服务体系,促进贸易投资一体化,引导产业链供应链合理有序跨境布局。进一步引导和规范企业境外投资方向,支持有条件的企业开展互利共赢的境外投资合作,鼓励互联网平台、人工智能等新兴产业企业拓展海外应用场景。支持咨询评估、法律服务、会计审计、信用评级、调解仲裁等专业服务机构拓展海外服务网络,健全涉外知识产权保护体系。加强我国公民、法人海外合法利益保护,建立诉求响应和保护救济制度,健全海外利益保护体系。发挥境外经贸合作区作用,促进与境内园区协同发展。加强境外投资安全审查。健全境外投资风险监测、防控、处置机制和法律法规,推动企业提升风险防控和合规经营能力。

  坚持共商共建共享、开放绿色廉洁、高标准惠民生可持续的指导原则,完善推进高质量共建“一带一路”机制,深化基础设施“硬联通”、规则标准“软联通”、同共建国家人民“心联通”。

  加强与共建国家、国际组织政策沟通和战略对接,强化合作规划统筹管理,加强实施协调和评估优化。发挥“一带一路”国际合作高峰论坛引领作用,强化能源、税收、减贫、智库、媒体等领域合作平台建设。深化与共建国家治国理政经验交流,增进企业家、专家学者、青年等群体交流。统筹多双边合作,创新“一带一路”合作模式,巩固已有合作成果,拓展共赢发展空间。

  深化重要经济走廊和支点港口合作,畅通陆海天网多元通道。提升中欧(亚)班列发展水平,积极参与跨里海国际运输走廊建设。高质量建设中吉乌铁路、匈塞铁路等项目。推进“丝路海运”港航贸一体化发展,推动空中丝绸之路建设提质增效,加强空间信息走廊建设合作。积极推进中国标准海外应用。深入推进新疆、福建“一带一路”核心区建设。

  持续扩大与共建国家贸易投资合作,高标准建设“丝路电商”合作先行区。拓展绿色发展、人工智能、数字经济、卫生健康、旅游、农业、气象、北斗应用等领域合作新空间。统筹推进重大标志性工程和“小而美”民生项目建设。完善多元化、可持续、风险可控的投融资体系,积极支持亚洲基础设施投资银行、新开发银行、丝路基金等发挥作用。拓展与共建国家文化、教育、考古、体育等领域人文交流渠道,高质量实施“一带一路”科技创新行动计划。提升风险防控能力,深入推进廉洁丝绸之路建设,推动共建“一带一路”更有序、更规范、更安全、更可持续地高质量发展。

  落实全球发展倡议、全球安全倡议、全球文明倡议、全球治理倡议,积极推进中国特色大国外交,为构建人类命运共同体作出中国贡献。

  推进全球经济金融治理改革,推动构建和维护公平公正、开放包容、合作共赢的国际经济秩序。维护以世界贸易组织为核心的多边贸易体制,全面深入参与世界贸易组织改革,坚决反对保护主义、滥施关税等做法。扩大面向全球的高标准自由贸易区网络,高质量实施区域全面经济伙伴关系协定并推动扩员和审议进程,推动中国-东盟自贸区3.0版落地实施,积极推动加入全面与进步跨太平洋伙伴关系协定、数字经济伙伴关系协定,推动商签更多区域和双边贸易投资协定。积极提出人工智能、数字经济、绿色低碳、外层空间等新兴领域国际规则的中国方案。强化国际宏观经济政策协调,推动二十国集团发挥国际经济合作主要论坛作用,推动扩大金砖国家、上海合作组织等合作机制影响力,积极参与亚太经合组织合作、推进亚太自由贸易区建设。

  倡导践行真正的多边主义,坚定维护以联合国为核心的国际体系、以国际法为基础的国际秩序、以联合国宪章宗旨和原则为基础的国际关系基本准则,拓展全球伙伴关系网络,引领国际秩序朝着更加公正合理的方向发展。深化周边发展融合,强化共同安全,巩固战略互信,构建周边命运共同体。促进大国协调和良性互动,维护大国关系总体稳定。深化同发展中国家团结合作,支持全球南方联合自强。打造多层级多领域文明对话交流机制和平台,共同构建全球文明对话合作网络。弘扬全人类共同价值,推动建设持久和平、普遍安全、共同繁荣、开放包容、清洁美丽的世界。

  发挥负责任大国作用,在应对全球气候变化、跨国犯罪、网络安全、重大传染性疾病、恐怖主义等全球性问题上发挥更多积极作用。坚决反对霸权霸道霸凌行径,捍卫国际公平正义,维护各国人民共同利益。积极参与全球安全规则制定,建设性参与国际和地区热点问题政治解决,加强粮食、能源、数据、生物、陆海通道、反恐怖等领域安全国际合作,推动完善全球安全治理。促进全球减贫合作,加强援外体系建设和全链条管理,加大援外力度。落实联合国2030年可持续发展议程。

  坚持农业农村优先发展,坚持城乡融合发展,健全推动乡村全面振兴长效机制,大力发展现代农业,推动农村基本具备现代生活条件,持续巩固拓展脱贫攻坚成果,缩小城乡发展差距,加快建设农业强国。

  坚持产量产能、生产生态、增产增收一起抓,推进产需衔接、结构优化、品质提升,提高农业劳动生产率和科技进步贡献率。

  深入实施藏粮于地、藏粮于技战略,加力实施新一轮千亿斤粮食产能提升行动,稳定稻谷、小麦生产,提升玉米、大豆产能,推进粮油等主要作物大面积单产提升。适应供需形势变化,优化农业生产结构,稳定发展棉油糖胶等重要农产品和“菜篮子”产品生产,发展特色农业。健全耕地数量、质量、生态“三位一体”保护制度体系,严格占补平衡管理,完善补充耕地质量验收机制,统筹农用地布局优化。高质量推进高标准农田建设和管护,完善农田灌排体系,加强黑土地保护和酸化耕地治理,稳步推进盐碱地综合利用。增强农业防灾减灾能力。开展新一轮农业资源区划工作。

  统筹发展科技农业、绿色农业、质量农业、品牌农业,把农业建成现代化大产业。深入实施种业振兴行动,加强种质资源保护利用,健全商业化育种体系,强化育种联合攻关,培育高产优质、抗逆广适新品种,提升种源安全保障水平。实施农机装备高质量发展行动,促进良田良种良机良法集成增效,农作物耕种收综合机械化率提高到80%以上。围绕核心种源、农机装备、农业节水等加强关键核心技术攻关,构建梯次分明、分工协作、适度竞争的农业科技创新体系,培育农业科技领军企业。健全公益性和经营性相结合的农业科技推广体系。积极推广地理标志产品和品牌。

  坚持农林牧渔并举,全方位多途径开发食物资源。加强生猪产能综合调控,推进肉牛肉羊、奶牛产业提质增效,加快草原畜牧业转型升级。加快发展饲草产业,扩大青贮饲料生产。发展现代设施农业,推进节能宜机高效设施种植和集约化养殖。科学开发江河湖海和森林食物资源,发展高质量水产养殖,稳步扩大木本粮油生产,发展林下经济,壮大林草产业,提升机械化水平。积极发展合成生物技术,拓展新型蛋白来源。

  学习运用“千万工程”经验,分类有序、片区化推进乡村振兴,深入实施乡村建设行动,逐步提高农村基础设施完备度、公共服务便利度、人居环境舒适度。

  以县域为单元科学规划基础设施和公共服务布局,推动县域基础设施一体化规划建设管护。统筹优化村镇布局,引导人口、产业适度集聚,因地制宜完善乡村建设实施机制,合理安排建设重点和时序。协同推进县域国土空间治理,稳步开展全域土地综合整治,分类保障乡村发展用地。扎实推进农村道路、供水、污水治理、能源、物流、信息等设施建设和维护。持续推进农村危房改造。改善县域普通高中和寄宿制学校办学条件,以医护人员下沉为重点推进紧密型县域医共体建设,健全县乡村三级养老服务网络,支持面向边远地区农村提供形式灵活的基本公共服务,统筹利用农村存量设施资源。持续整治提升农村人居环境,以钉钉子精神解决好农村改厕、垃圾围村等问题。

  发展各具特色的县域经济,推动农村一二三产业深度融合,因地制宜培育农业强县、工业大县、旅游名县,推动兴业、强县、富民一体发展。推进农产品加工业转型升级,加强农产品市场和流通网络建设,健全仓储保鲜和冷链物流体系。开发农业多种功能,培育壮大乡村特色产业和乡村休闲旅游、文化体验、农村电商等新产业新业态。规范发展农民合作社,培育农业产业化龙头企业,完善联农带农机制,推动新型农业经营主体扶持政策同带动农户增收挂钩,促进农民稳定增收。

  深入推进抓党建促乡村全面振兴,健全县乡村三级治理体系,选优配强村“两委”班子特别是带头人队伍,优化驻村第一书记和工作队选派管理机制。推进村民自治组织规范化建设,完善村务公开和民主议事制度,支持农民群众多渠道参与村级议事协商。加强新时代农村精神文明建设,繁荣发展乡村文化,实施文明乡风建设工程。持续整治农村高额彩礼。保护传承乡村文化遗产,加强乡土建筑和传统村落保护,赓续农耕文明。

中华人民共和国国民经济和社会发展第十五个五年规划纲要(图13)

  健全农业农村优先发展的体制机制和政策体系,推动城乡要素双向流动,增强农业农村发展活力。

  健全财政优先保障、金融重点倾斜、社会积极参与的多元投入格局,确保乡村振兴投入力度不断增强。优先保障农业农村领域一般公共预算投入,提升财政支农政策效能和资金效益。健全种粮农民收益保障机制,强化价格、补贴、保险等政策支持和协同,保护和调动农民务农种粮积极性。加大粮食主产区利益补偿力度,实施产销区省际横向利益补偿,完善产粮大县奖补制度。健全适合农业农村特点的金融服务体系,发展多层次农业保险,支持发展特色农产品保险。

  巩固和完善农村基本经营制度,稳定土地承包关系,稳步推进第二轮土地承包到期后再延长30年试点,健全承包地经营权流转价格形成机制和管理服务制度。发展农业适度规模经营,提高新型农业经营主体发展质量,完善便捷高效的农业社会化服务体系,促进小农户和现代农业发展有机衔接。深化供销合作社综合改革。节约集约利用农村集体经营性建设用地,有序推进入市改革,健全土地增值收益分配机制。加快完成房地一体宅基地确权登记颁证,加强农村宅基地规范管理,依法盘活用好闲置土地和房屋。深化农村集体产权制度改革,支持发展新型农村集体经济。加强农村产权交易市场规范化建设。激励各类人才下乡服务和创业就业。

  统筹建立常态化防止返贫致贫机制,坚持精准帮扶,完善兜底式保障,强化产业、就业等开发式帮扶,增强内生动力,分层分类帮扶欠发达地区,确保不发生规模性返贫致贫。优化现有国家乡村振兴重点帮扶县范围,完善支持政策和激励约束机制。优化完善东西部协作、对口合作等机制,持续做好中央单位定点帮扶,深入开展干部人才“组团式”帮扶。聚焦大型特大型安置区,加强易地搬迁后续扶持。推进市场化导向的消费帮扶。加强帮扶项目资产规范管理。加力扩围实施以工代赈。统筹推进灾害避险搬迁。

  发挥区域协调发展战略、区域重大战略、主体功能区战略、新型城镇化战略叠加效应,统筹推进区域内战略深化实施和区域间联动发展,优化重大生产力布局,发挥重点区域增长极作用,构建优势互补、高质量发展的区域经济布局和国土空间体系。

  坚持一以贯之落实区域发展战略,因时因地制宜、分区分类施策,鼓励各地发挥比较优势、各展所长,促进东中西、南北方协调发展,在发展中促进相对平衡。

  聚焦大保护、大开放、高质量发展扎实推动西部大开发形成新格局,立足功能定位、资源禀赋和产业基础,做强做大特色优势产业,实施一批生态屏障建设重大工程,以开放通道、枢纽节点、平台载体建设促进对内对外开放。立足维护国家国防、粮食、生态、能源、产业安全推动东北全面振兴取得新突破,完善能源通道和交通网络,持续巩固提高粮食综合生产能力,推动科教、农业、生态等资源优势转化为发展成效,加快推进向北开放。开创中部地区加快崛起新局面,强化粮食和能源原材料保障能力,做优做强现代装备制造及高技术产业,建设综合交通运输枢纽体系,推进内陆地区高水平开放。鼓励东部地区加快推进现代化,加强原创性、颠覆性科技创新,引领建设具有国际竞争力的先进制造业集群和现代服务业高地。

  深入推进京津冀协同发展,形成更加紧密的全方位协同发展格局。积极稳妥有序疏解北京非首都功能,持续推动标志性疏解项目和政策落地,优化提升首都功能,建设现代化首都都市圈。高标准高质量推进雄安新区建设现代化城市,完善管理体制。提升北京城市副中心综合服务水平,提高天津滨海新区综合承载能力。深入推进长三角一体化发展,完善创新链产业链、基础设施、生态环保等一体化发展体制机制。加快上海“五个中心”建设,高标准建设长三角生态绿色一体化发展示范区,提升虹桥国际开放枢纽辐射能级,支持上海与苏州重点领域同城化发展,深化沪苏浙与皖北地区城市结对合作。深化粤港澳大湾区建设,强化科技创新、经济发展、公共服务等方面规则衔接、机制对接,加强法治保障,充分发挥重大合作平台先行先试作用,加快建设国际一流湾区。

  坚持共抓大保护、不搞大开发,坚持生态优先、绿色发展,持续推进长江经济带高质量发展,强化重点领域污染治理和重要湖泊保护治理,坚定不移推进长江十年禁渔,有序提高沿线城市生活污水收集处理水平,推动长江干流稳定保持Ⅱ类水质、主要支流基本达到Ⅱ类水质。畅通长江黄金水道,加强岸线资源高水平保护和合理高效利用,推进沿江产业绿色转型升级,促进上中下游协同联动发展。全面推动黄河流域生态保护和高质量发展,持续完善大保护大协同格局,系统推进上游水源涵养、中游水土保持、下游湿地保护和生态治理,加大湟水河、渭河等重要支流综合治理力度,全力打好深度节水控水攻坚战。深化黄河流域生态保护和高质量发展先行区建设。

  加快革命老区振兴发展,传承红色基因,发展特色产业,支持革命老区发挥比较优势培育内生动力,深化革命老区重点城市对口合作。分类精准支持边境地区发展,统筹推动守边固边、兴边富民、强边固防、沿边开放,促进边境贸易创新发展,加大边境地区教育医疗等投入,实施更有力的护边补助政策,扎实推进沿边重点城镇和村庄建设,支持口岸城市发。

我要加盟(留言后专人第一时间快速对接)

已有 1826 企业通过我们找到了合作项目

姓 名:

联系电话:

留言备注:

餐饮项目推荐

鲁二哥卤肉饭加盟
鲁二哥卤肉饭加盟
投资额:1-3万
热度:
我要加盟
优粮生活快餐加盟
优粮生活快餐加盟
投资额:10-20万
热度:
我要加盟
优蒂咖啡加盟
优蒂咖啡加盟
投资额:10-20万
热度:
我要加盟
托馥咖啡加盟
托馥咖啡加盟
投资额:10-20万
热度:
我要加盟
街边物语咖啡加盟
街边物语咖啡加盟
投资额:10-20万
热度:
我要加盟
餐饮营销排行榜
  • 1小趣茶茶饮加盟200
    小趣茶茶饮加盟
    投资额:2-5万
    热度:
    查看详情>>
  • 2顶膳牛排加盟195
    顶膳牛排加盟
    投资额:1-3万
    热度:
    查看详情>>
  • 30夏7度奶茶店加盟194
    0夏7度奶茶店加盟
    投资额:3万
    热度:
    查看详情>>
  • 4小蛮螺网红螺蛳粉加盟192
    小蛮螺网红螺蛳粉加盟
    投资额:1-2万
    热度:
    查看详情>>
  • 5中卫披萨加盟192
    中卫披萨加盟
    投资额:1-3万
    热度:
    查看详情>>
  • 6乐速速奶茶加盟192
    乐速速奶茶加盟
    投资额:1-2万
    热度:
    查看详情>>
  • 7夏日沫沫茶加盟185
    夏日沫沫茶加盟
    投资额:1-2万
    热度:
    查看详情>>
    • 加盟指南
    • 经营技巧
    • 餐饮营销
    首页 |公司简介 |法律声明 |正在咨询 |公司动态 |联系我们 |网站地图