当OpenClaw在开源社区收获25万星标、养“龙虾”成为社交网络的流量密码,我了解到,...【详情】
九游体育官方平台 就业是民生之本,高校毕业生就业更是重中之重。回望2025年,超110万高...【详情】
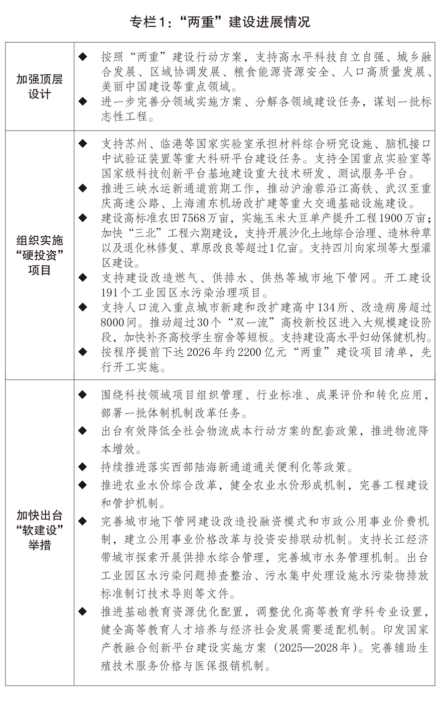
中华人民共和国国民经济和社会发展第十五个五年(2026-2030年)规划纲要,根据《中共中央关于制定国民经济和社会发展第十五个五年规划的建议》编制,...【详情】
关于2025年国民经济和社会发展计划执行情况与2026年国民经济和社会发展计划草案的报告 受国务院委托,现将2025年国民经济和社会发展计...【详情】
本文内容由外部供稿方提供,由于信息的复杂性与时效性,本网站不能保证所有信息的绝对准确与完...【详情】
今年政府工作报告提出,加紧培育壮大新动能。坚持把发展经济的着力点放在实体经济上,因地制宜...【详情】
蓝图已经绘就 奋进正当其时——习近平总书记同出席2026年全国两会人大代表、政协委员共商国是纪实 2026年全国两会,正当“十四五...【详情】
九游体育官网九游体育官网记者到门店实地调查发现,店招和点餐图片上,酸菜鱼都用大白盆盛装,十分诱人。 店内酸菜鱼可以选择巴沙鱼或黑鱼...【详情】
九游体育官方平台九游体育官方平台 的股价迎来2026年以来的单日最大跌幅,股价报收12.1...【详情】
多年业绩增速放缓后,天味食品在2025年踩下了“刹车”。天味食品近日发布的2025年年报...【详情】