九游体育(NineGameSports)官方网站-九游开启财富之门

研判2025!中国中式米饭快餐行业市场政策、产业链、发展现状、竞争格局及发展趋势分析:19-40岁消费群体占比高达867%[图]_九游体育餐饮加盟网
九游体育餐饮加盟网-专注全产业链服务,餐饮投资项目专业平台
九游体育餐饮加盟网

研判2025!中国中式米饭快餐行业市场政策、产业链、发展现状、竞争格局及发展趋势分析:19-40岁消费群体占比高达867%[图]

  随着国民生活节奏的加快,消费者对于快捷、方便、营养均衡的餐饮需求增加,中式米饭快餐符合这一需求特点,因此,吸引更多消费者的青睐,此外,在“反预制”消费情绪下,消费者对新鲜、现炒的重视程度持续上升,中式米饭快餐作为便捷、美味、高性价比的现炒餐饮品类,受到众多消费者的欢迎,据统计,2024年我国中式米饭快餐行业市场规模达2770亿元,同比增长10.23%。

  相关企业:安徽老乡鸡餐饮有限公司、北京南城香餐饮有限公司、厦门猪角猪脚饭餐饮管理有限公司、真功夫餐饮管理有限公司、湖南霸王餐饮管理有限公司、延边米村餐饮管理有限公司、济南超意兴餐饮有限公司、济南杨铭宇餐饮管理有限公司、青岛京九排骨米饭有限公司、快乐蜂(中国)餐饮管理有限公司、乡村基(重庆)投资有限公司、北京鱼你在一起品牌管理有限公司

  关键词:中式米饭快餐市场政策、中式米饭快餐产业链、中式米饭快餐市场规模、中式米饭快餐竞争格局、中式米饭快餐发展趋势

  快餐(Fast Food)是指由商业企业快速供应、即刻食用、价格合理且满足人们日常饮食需求的食品,按照菜式类型不同,我国快餐可以分为中式快餐、西式快餐以及其他等三类,其中,中式快餐又可以分为粥饭类、粉面类、捞烫类、面点类四大类,其中,中式米饭快餐是以米饭为主食,搭配各类菜肴、汤品等,通过标准化流程快速制作、供应的餐饮模式,具有快捷性、标准化、性价比高、品类丰富等特点。

研判2025!中国中式米饭快餐行业市场政策、产业链、发展现状、竞争格局及发展趋势分析:19-40岁消费群体占比高达867%[图](图1)

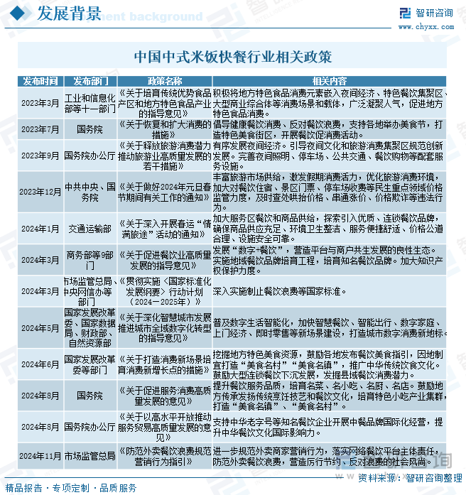
  我国高度重视包括中式米饭快餐在内的餐饮行业发展,相继发布《关于培育传统优势食品产区和地方特色食品产业的指导意见》、《关于恢复和扩大消费的措施》、《关于释放旅游消费潜力推动旅游业高质量发展的若干措施》、《关于做好2024年元旦春节期间有关工作的通知》、《关于深入开展春运“情满旅途”活动的通知》、《关于促进餐饮业高质量发展的指导意见》、《贯彻实施〈国家标准化发展纲要〉行动计划(2024—2025年)》、《关于深化智慧城市发展 推进城市全域数字化转型的指导意见》、《关于打造消费新场景培育消费新增长点的措施》、《关于促进服务消费高质量发展的意见》、《关于以高水平开放推动服务贸易高质量发展的意见》、《防范外卖餐饮浪费规范营销行为指引》等一系列政策鼓励提高餐饮规范化、便利化、现代化、品牌化水平,推进产业化、国际化进程,重点发展大众化餐饮,为我国中式米饭快餐行业发展提供了政策导向。

研判2025!中国中式米饭快餐行业市场政策、产业链、发展现状、竞争格局及发展趋势分析:19-40岁消费群体占比高达867%[图](图2)

  中式米饭快餐行业上游主要包括大米、小麦、蔬菜(如白菜、菠菜、生菜、西兰花等)、肉类(如牛肉、羊肉、猪肉、鸡肉等)、豆制品(如豆皮、豆泡、腐竹等)等农产品供应商,食用油、酱油、醋、味精、鸡精等调味品供应商,炒锅、蒸笼、炉灶、冰箱、展示柜、智能烹饪设备等餐饮设备供应商以及一次性筷子、餐盒等包装材料供应商;行业下游为消费者,包括个人消费者和企业消费者,作为产业链的终端,消费者对中式米饭快餐的需求和反馈,直接影响着行业的发展方向。

研判2025!中国中式米饭快餐行业市场政策、产业链、发展现状、竞争格局及发展趋势分析:19-40岁消费群体占比高达867%[图](图3)

  我国是农业大国,农产品不论种类还是产量都十分丰富,据国家统计局和中国食用菌协会数据显示,2023年我国蔬菜产量达82868.11万吨,食用菌产量达4334.17万吨,猪肉产量达5794.3万吨,牛肉产量达752.7万吨,羊肉产量达531.3万吨,2024年我国牛肉产量进一步增至779万吨,猪肉和羊肉产量有所下滑,降至5706.0万吨和518万吨,但总体供给仍然较为稳定,我国猪肉、牛肉、羊肉、蔬菜、食用菌等上游原材料供应稳定,为中式米饭快餐行业发展提供了充足的原材料保障。

研判2025!中国中式米饭快餐行业市场政策、产业链、发展现状、竞争格局及发展趋势分析:19-40岁消费群体占比高达867%[图](图4)

  近年来,我国国民收入和消费水平不断提升,据国家统计局数据显示,2024年我国居民人均可支配收入达41314元,同比增长5.3%,居民人均消费支出达28227元,同比增长5.3%,随着居民人均可支配收入不断增加,消费者在餐饮方面的支出预算更为宽松,愿意为高品质、特色化的中式米饭快餐支付更高价格,据国家统计局数据显示,2024年我国居民人均食品烟酒支出达8411元,同比增长5.4%。从消费者年龄结构来看,目前,我国中式米饭快餐的消费群体以19-40岁的人群为主,占比高达86.7%,其中,19-25岁占28.3%,31-35岁占24.1%,26-30岁占22.8%,36-40岁占11.5%。

研判2025!中国中式米饭快餐行业市场政策、产业链、发展现状、竞争格局及发展趋势分析:19-40岁消费群体占比高达867%[图](图5)

  相关报告:智研咨询发布的《中国中式米饭快餐行业市场运营态势及发展前景研判报告》

  随着国民生活节奏的加快,消费者对于快捷、方便、营养均衡的餐饮需求增加,中式米饭快餐符合这一需求特点,因此,吸引更多消费者的青睐,此外,在“反预制”消费情绪下,消费者对新鲜、现炒的重视程度持续上升,中式米饭快餐作为便捷、美味、高性价比的现炒餐饮品类,受到众多消费者的欢迎,九游app入口据统计,2024年我国中式米饭快餐行业市场规模达2770亿元,同比增长10.23%。

研判2025!中国中式米饭快餐行业市场政策、产业链、发展现状、竞争格局及发展趋势分析:19-40岁消费群体占比高达867%[图](图6)

  中式米饭快餐作为我国餐饮市场的“刚需担当”,发展历史悠久,加之行业入行门槛相对较低,导致我国中式米饭快餐行业内企业数量众多,且以中小型街边门店为主,造就我国中式米饭快餐市场高度分散的格局,虽然近几年在资本加持下,我国中式米饭快餐品牌集中度有所提升,但头部品牌市场份额仍然有限,短期内高度分散的市场格局难以改变。

  目前,我国中式米饭快餐行业内代表企业主要包括老娘舅餐饮股份有限公司、安徽老乡鸡餐饮有限公司、乡村基(重庆)投资有限公司、延边米村餐饮管理有限公司、北京南城香餐饮有限公司、快乐蜂(中国)餐饮管理有限公司、真功夫餐饮管理有限公司、济南超意兴餐饮有限公司、济南杨铭宇餐饮管理有限公司、厦门猪角猪脚饭餐饮管理有限公司、北京鱼你在一起品牌管理有限公司、湖南霸王餐饮管理有限公司、青岛京九排骨米饭有限公司等,上述企业主要分布在山东、北京、上海、浙江、重庆、福建等地。

研判2025!中国中式米饭快餐行业市场政策、产业链、发展现状、竞争格局及发展趋势分析:19-40岁消费群体占比高达867%[图](图7)

  老娘舅餐饮股份有限公司是一家中式快餐连锁经营企业,通过“老娘舅”品牌连锁终端门店,面向大众消费者提供以江南口味为主,并可叠加兼顾各地餐饮美食的中式快餐产品,以“米饭要讲究,就吃老娘舅”为品牌定位,强调以米饭为代表的高品质食材、标准化运营。2024年老娘舅营业收入完成14.81亿元,其中,餐饮门店收入14.42亿元,占营业总收入的97.4%。

研判2025!中国中式米饭快餐行业市场政策、产业链、发展现状、竞争格局及发展趋势分析:19-40岁消费群体占比高达867%[图](图8)

  乡村基(重庆)投资有限公司是由李红女士、张兴强先生于1996年11月23日创建于重庆。创立初期,两位创始人凭着”做一顿好吃的饭,让离家在外的人们感受到家的温暖”朴实的经营理念,始终如一的良好品质、优质服务以及舒适典雅的环境,在中式快餐市场拥有了强大的顾客群,成为顾客最喜爱的中式快餐品牌之一。截至2024年12月31日,公司旗下乡村基和大米先生两大品牌,共有1364家直营餐厅。

研判2025!中国中式米饭快餐行业市场政策、产业链、发展现状、竞争格局及发展趋势分析:19-40岁消费群体占比高达867%[图](图9)

  未来,品牌化和连锁化经营是我国中式米饭快餐必然趋势,注重品牌建设的中式米饭快餐企业,通过统一的品牌形象、优质的产品和服务,能提升知名度和美誉度,吸引更多消费者,而连锁化经营则可实现规模效应,在采购、物流、营销等方面降低成本,提高运营效率,增强市场竞争力,促使行业集中度逐渐提升,此外,随着消费者对饮食的需求日益多样化,中式米饭快餐品牌将不断丰富产品种类,除了传统的米饭套餐,会增加小吃、粉面、包点饼类、饮品等非米饭类产品,以满足不同消费者的口味和需求,实现全时段经营。

研判2025!中国中式米饭快餐行业市场政策、产业链、发展现状、竞争格局及发展趋势分析:19-40岁消费群体占比高达867%[图](图10)

  以上数据及信息可参考智研咨询()发布的《中国中式米饭快餐行业市场运营态势及发展前景研判报告》。智研咨询是中国领先产业咨询机构,提供深度产业研究报告、商业计划书、可行性研究报告及定制服务等一站式产业咨询服务。您可以关注【智研咨询】公众号,每天及时掌握更多行业动态。

  《2025-2031年中国中式米饭快餐行业市场运营态势及发展前景研判报告》共九章,包含2020-2024年中式米饭快餐行业各区域市场概况,中式米饭快餐行业主要优势企业分析,2025-2031年中国中式米饭快餐行业发展前景预测等内容。

  智研咨询推崇信息资源共享,欢迎各大媒体和行研机构转载引用。但请遵守如下规则:

  2.转载文章内容时不得进行删减或修改。图表和数据可以引用,但不能去除水印和数据来源。

  智研咨询倡导尊重与保护知识产权,对有明确来源的内容注明出处。如发现本站文章存在版权、稿酬或其它问题,烦请联系我们,我们将及时与您沟通处理。联系方式:、。

  研判2025!中国中式米饭快餐行业市场政策、产业链、发展现状、竞争格局及发展趋势分析:19-40岁消费群体占比高达86.7%[图]

  2025年中国硼砂行业发展背景、产业链、发展现状、竞争格局及发展趋势研判:对外依存度高达89.51%[图]

  趋势研判!2025年中国人造石材行业产业链、发展现状、竞争格局及行业发展趋势分析:市场规模不断增长,未来发展前景广阔[图]

  2025年中国车载收音机行业产业链、产销量、市场规模、竞争格局分析及行业发展趋势研判:品牌竞争激烈,国内具大的汽车市场为行业提供了广阔空间[图]

  研判2025!中国飞行控制系统行业产业链、市场规模及发展趋势分析:技术革新驱动市场扩张,无人机与eVTOL引领增长新趋势[图]

  研判2025!中国可编程逻辑控制器(PLC)行业产业链、行业现状及重点企业分析:行业市场规模达176.6亿元,传统行业疲软与新兴领域高增共塑行业新格局[图]

  2025-2031年中国中式米饭快餐行业市场运营态势及发展前景研判报告

  2025年1-3月全国民航旅客周转量统计分析:累计值3372.24亿人公里,累计增长8.4%

  2025年1-3月全国水运旅客周转量统计分析:累计值10.66亿人公里,累计下降6.8%

  2025年1-3月全国公路旅客周转量统计分析:累计值1223.64亿人公里,累计增长2.6%

  2025年1-3月全国铁路旅客周转量统计分析:累计值4018.86亿人公里,累计增长1.7%

  2025年1-3月全国旅客周转量统计分析:累计值8625.39亿人公里,累计增长4.4%

  2025年1-3月全国民航客运量统计分析:累计值1.86亿人,累计增长4.9%

  2025年1-3月全国水运客运量统计分析:累计值0.55亿人,累计下降2.6%

  2025年1-3月全国公路客运量统计分析:累计值28.66亿人,累计增长0.5%

我要加盟(留言后专人第一时间快速对接)

已有 1826 企业通过我们找到了合作项目

姓 名:

联系电话:

留言备注:

餐饮项目推荐

鲁二哥卤肉饭加盟
鲁二哥卤肉饭加盟
投资额:1-3万
热度:
我要加盟
优粮生活快餐加盟
优粮生活快餐加盟
投资额:10-20万
热度:
我要加盟
优蒂咖啡加盟
优蒂咖啡加盟
投资额:10-20万
热度:
我要加盟
托馥咖啡加盟
托馥咖啡加盟
投资额:10-20万
热度:
我要加盟
街边物语咖啡加盟
街边物语咖啡加盟
投资额:10-20万
热度:
我要加盟
公司动态排行榜
  • 1小趣茶茶饮加盟200
    小趣茶茶饮加盟
    投资额:2-5万
    热度:
    查看详情>>
  • 2顶膳牛排加盟195
    顶膳牛排加盟
    投资额:1-3万
    热度:
    查看详情>>
  • 30夏7度奶茶店加盟194
    0夏7度奶茶店加盟
    投资额:3万
    热度:
    查看详情>>
  • 4小蛮螺网红螺蛳粉加盟192
    小蛮螺网红螺蛳粉加盟
    投资额:1-2万
    热度:
    查看详情>>
  • 5中卫披萨加盟192
    中卫披萨加盟
    投资额:1-3万
    热度:
    查看详情>>
  • 6乐速速奶茶加盟192
    乐速速奶茶加盟
    投资额:1-2万
    热度:
    查看详情>>
  • 7夏日沫沫茶加盟185
    夏日沫沫茶加盟
    投资额:1-2万
    热度:
    查看详情>>
    • 加盟指南
    • 经营技巧
    • 餐饮营销
    首页 |公司简介 |法律声明 |正在咨询 |公司动态 |联系我们 |网站地图